559, N叉树的最大深度
2024/1/25大约 3 分钟
一、题目描述
给定一个N叉树,找到其最大深度。
最大深度是指从根节点到最远叶子节点的最长路径上的节点总数。
N叉树输入按层序遍历序列化表示,每组子节点由空值分隔(请参见示例)。
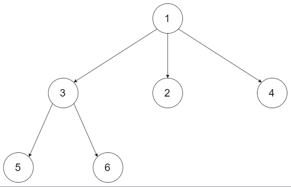
示例 1
输入: root = [1, null, 3, 2, 4, null, 5, 6]
输出: 3
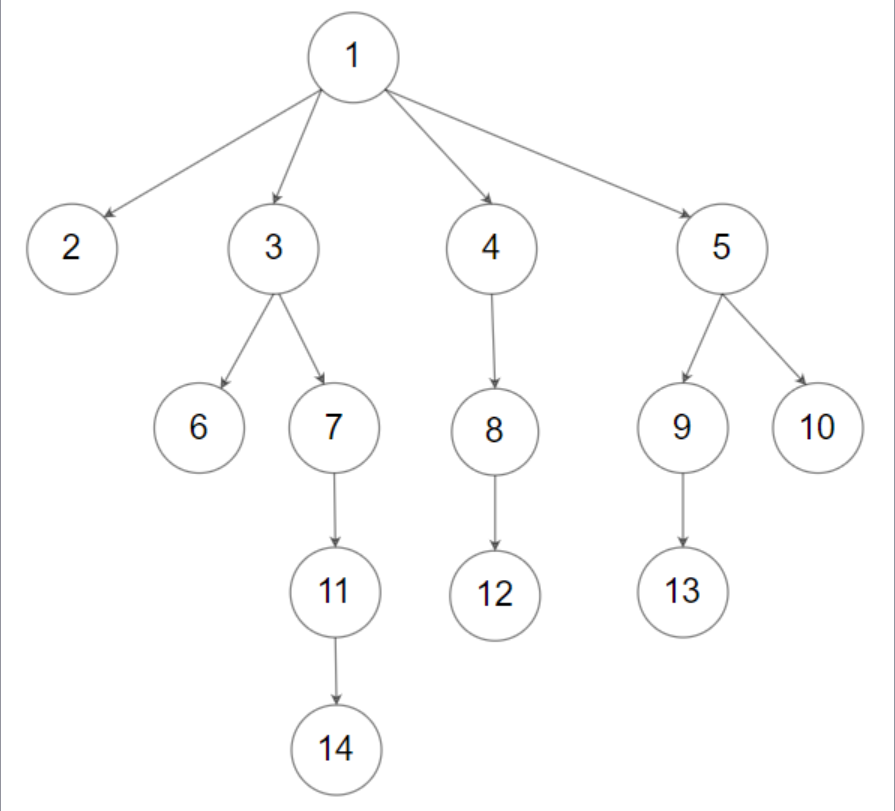
示例 2
输入: root = [1, null, 2, 3, 4, 5, null, null, 6, 7, null, 8, null, 9, 10, null, null, 11, null, 12, null, 13, null, null, 14]
输出: 3
提示
- 树的深度不会超过
1000。 - 树的节点数目位于
[0, 10⁴]之间。
相关主题
- 树
- 深度优先搜索
- 广度优先搜索
二、题解
Rust节点定义
#[derive(Debug, PartialEq, Eq)]
pub struct Node {
pub val: i32,
pub children: Option<Vec<Option<Rc<RefCell<Node>>>>>,
}
impl Node {
///
/// Node with no children
///
pub fn new(val: i32) -> Option<Rc<RefCell<Node>>> {
Some(Rc::new(RefCell::new(Node {
val,
children: None,
})))
}
///
/// Node with children
///
pub fn new_with_children(val: i32, children: Vec<Option<Rc<RefCell<Node>>>>) -> Option<Rc<RefCell<Node>>> {
Some(Rc::new(RefCell::new(Node {
val,
children: if children.is_empty() {
None
} else {
Some(children)
},
})))
}
}Java节点定义
public class Node {
int val;
List<Node> children;
public Node() {}
public Node(int _val) {
val = _val;
}
public Node(int _val, List<Node> _children) {
val = _val;
children = _children;
}
}方法 1: 深度优先搜索
Rust
pub fn max_depth(root: Option<Rc<RefCell<Node>>>) -> i32 {
//Self::dfs_recur(root)
Self::dfs_iter(root)
}
fn dfs_recur(root: Option<Rc<RefCell<Node>>>) -> i32 {
const DFS: fn(Option<Rc<RefCell<Node>>>) -> i32 = |root| match root {
None => 0,
Some(node) => {
let mut max_depth = 0;
let children = node.borrow_mut().children.take();
if let Some(nodes) = children {
for node in nodes {
max_depth = std::cmp::max(max_depth, DFS(node));
}
}
max_depth + 1
}
};
DFS(root)
}
fn dfs_iter(root: Option<Rc<RefCell<Node>>>) -> i32 {
let mut max_depth = 0;
if let Some(root) = root {
let mut stack = vec![(root, 1)];
while let Some((curr, depth)) = stack.pop() {
max_depth = std::cmp::max(max_depth, depth);
let children = curr.borrow_mut().children.take();
if let Some(nodes) = children {
for node in nodes {
if let Some(node) = node {
stack.push((node, depth + 1));
}
}
}
}
}
max_depth
}Java
public int maxDepth(Node root) {
//return this.dfsRecur(root);
return this.dfsIter(root);
}
Function<Node, Integer> recur = (root) -> {
if (root == null) {
return 0;
}
int maxDepth = 0;
for (Node n : root.children) {
maxDepth = Math.max(maxDepth, this.recur.apply(n));
}
return maxDepth + 1;
};
int dfsRecur(Node root) {
return this.recur.apply(root);
}
int dfsIter(Node root) {
int maxDepth = 0;
if (root != null) {
Deque<Object[]> stack = new ArrayDeque<>() {{
this.push(new Object[]{root, 1});
}};
while (!stack.isEmpty()) {
Object[] objs = stack.pop();
Node curr = (Node) objs[0];
int depth = (int) objs[1];
maxDepth = Math.max(maxDepth, depth);
for (Node n : curr.children) {
stack.push(new Object[]{n, depth + 1});
}
}
}
return maxDepth;
}方法 2: 广度优先搜索
Rust
pub fn max_depth(root: Option<Rc<RefCell<Node>>>) -> i32 {
//Self::bfs_iter_1(root)
Self::bfs_iter_2(root)
}
fn bfs_iter_1(root: Option<Rc<RefCell<Node>>>) -> i32 {
let mut max_depth = 0;
if let Some(root) = root {
let mut queue = VecDeque::from([(root, 1)]);
while let Some((curr, depth)) = queue.pop_front() {
max_depth = std::cmp::max(max_depth, depth);
let children = curr.borrow_mut().children.take();
if let Some(nodes) = children {
for node in nodes {
if let Some(node) = node {
queue.push_back((node, depth + 1));
}
}
}
}
}
max_depth
}
fn bfs_iter_2(root: Option<Rc<RefCell<Node>>>) -> i32 {
let mut max_depth = 0;
if let Some(root) = root {
let mut queue = VecDeque::from([root]);
while !queue.is_empty() {
let len = queue.len();
for _ in 0..len {
if let Some(curr) = queue.pop_front() {
let children = curr.borrow_mut().children.take();
if let Some(nodes) = children {
for node in nodes {
if let Some(node) = node {
queue.push_back(node);
}
}
}
}
}
max_depth += 1;
}
}
max_depth
}Java
public int maxDepth(Node root) {
//return this.bfsIter1(root)
return this.bfsIter2(root);
}
int bfsIter1(Node root) {
int maxDepth = 0;
if (root != null) {
Deque<Object[]> queue = new ArrayDeque<>() {{
this.addLast(new Object[]{root, 1});
}};
while (!queue.isEmpty()) {
Object[] objs = queue.removeFirst();
Node curr = (Node) objs[0];
int depth = (int) objs[1];
maxDepth = Math.max(maxDepth, depth);
for (Node n : curr.children) {
queue.addLast(new Object[]{n, depth + 1});
}
}
}
return maxDepth;
}
int bfsIter2(Node root) {
int maxDepth = 0;
if (root != null) {
Deque<Node> queue = new ArrayDeque<>() {{
this.addLast(root);
}};
while (!queue.isEmpty()) {
int size = queue.size();
for (int i = 0; i < size; i++) {
Node curr = queue.removeFirst();
for (Node n : curr.children) {
queue.addLast(n);
}
}
maxDepth++;
}
}
return maxDepth;
}